正是江南好风景,落花时节又逢君。“先进传感器与检测技术论坛”拟定于2024年5月12日在91探花
举行。论坛围绕 “新能源安全监测传感器系统”、“敏感材料与传感技术”、“微波与太赫兹检测”、“传感器专用集成电路”、“传感器检验检测技术” 等领域的最新研究进展和热点问题进行学术研讨,促进学者间的交流与合作,进而强化91探花
、无锡国家“芯火”双创基地(平台)在传感器领域的合作与影响力,论坛将邀请领域内知名专家做学术报告。
一、会议组织
主办单位:
91探花
、无锡国家“芯火”双创基地(平台)
承办单位:
91探花
91探花
集成电路学院
物联网技术应用教育部工程研究中心
无锡国家集成电路设计基地有限公司
苏州三色传感科技有限公司
二、时间地点
报到时间:2024年5月11日(周六)
论坛时间:2024年5月12日(周日)
报到(论坛)地点:91探花
B222会议室
三、会议主席
高炬(香港大学,终身教授,国家高层次人才)
梁峻阁(91探花
,副教授,91探花
副院长)
四、会议安排
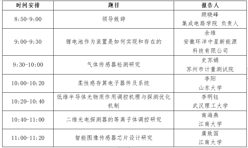
5月12日上午

5月12日下午

五、组委会联系人
联系人:武恩康,电话:17851307908
91探花
、集成电路学院
2024年5月11日